2020年3月11日下午4:50,宜昌市外国语高中召开了“停课不停学”线上专题教学研讨活动。学校教务处、教科处、国际部和三个年级的正副主任,12位教研组长参会。学校校长靳其春、教学副校长张晓维与会指导。
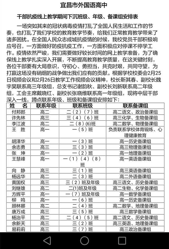
会上,教学部门三个处室分别对前期工作进行了小结:教科处在开学初召开全体教研组长会议的基础上,进一步督促各教研组落实教研计划,明确要求各备课组要加强集体备课,进一步细化线上教学相关要求,并制定了学校班子和中层干部下沉年级组、教研组、备课组和班级的安排表,明确责任,以确保全校线上教学务实高效。国际部针对疫情期间小语种教学,召开了专题工作会,进一步细化小语种网课教学管理工作。教务处表示将持续提供线上教学的有关技术指导,并根据疫情和学生实际情况,不断完善线上教学课表和作息时间表,深入对各年级线上教学进行线上听课巡课,确保线上教学有序进行。


张晓维对教学各部门和各年级前期所做的大量务实高效的工作进行了肯定,她要求教学部门干部、教研组长、党员教师在特殊时期要充分发挥领头雁作用,要以备课组为单位,深入推进集体备课,避免各自为阵,各备课组要针对不同课型,高效实施教学;教科室、教务处要做好过程评价和资料收集,以数据的形式来评价教师线上教学落实情况和效果;各年级组要把经历疫情的全过程作为励志教育、自律教育的全过程,五育并重,关注弱势群体学生,确保一个不掉队。

最后,靳其春对前期学校教学工作给予高度肯定,并对后期教学提出指导性意见:一是所有教学部门干部和教研组长要进一步提高认识,不断优化线上教学,提升网络教学质量;二是国际部和高三年级要认真研究,提高复习备考的针对性和有效性,确保外国语特色办学的口碑;三是要进一步抓好群教群研工作,每位教研组长要切实履行责任,定期召开教研组、备课组教学碰头会,对组内教师线上教学备教批辅考各环节要深入了解;四是面对疫情的挑战,各教学部门的干部和教研组长要带头,做到明则、履责、担责,守土有责,守土负责,守土尽责,打好疫情网络教学仗。
一场疫情,打乱了我们正常的教学节奏,但“停课不停教,停课不停学”,宜昌外校人,将群策群力,充分发挥居家分散学习的优势和网络快捷方便的优势,精细精准施策,全力以赴,确保我校线上教学高质量进行。